Упр.279 ГДЗ Макарычев Миндюк 9 класс (Алгебра)
Решение #1
Решение #2

Рассмотрим вариант решения задания из учебника Макарычев, Миндюк, Нешков 9 класс, Просвещение:
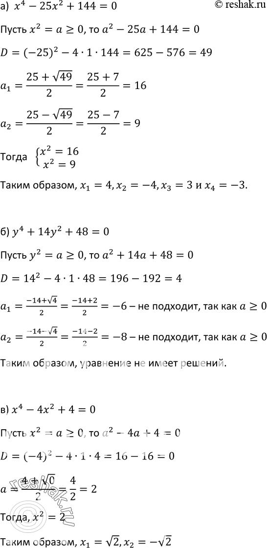
279. Найдите корни биквадратного уравнения:
а) х4 - 25х2 + 144 = 0;
б) у4 + 14 у2 + 48 = 0;
в) х4 - 4х2 + 4 = 0;
г) t4 - 2t2 - 3 - 0;
д) 2х4 - 9х2 + 4 = 0;
е) 5y3 - 5y2 + 2 = 0.
*размещая тексты в комментариях ниже, вы автоматически соглашаетесь с пользовательским соглашением