№1268 ГДЗ Атанасян 7-9 класс по геометрии (Геометрия)

Решение #1

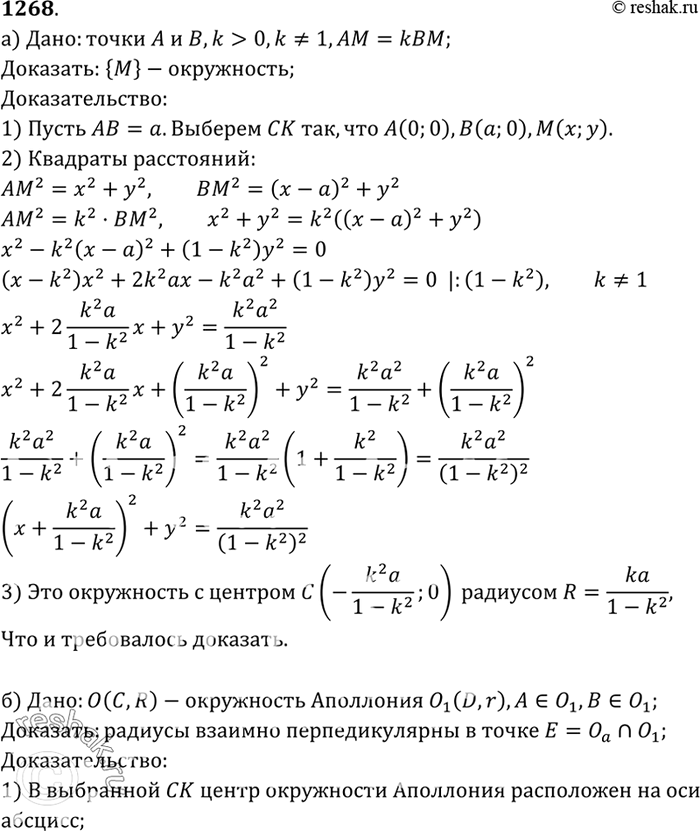
Изображение Пусть А и В — данные точки, k — данное положительное число, не равное 1. а) Докажите, что множество всех точек М, удовлетворяющих условию AM = kBM, есть окружность...
Дополнительное изображение

Рассмотрим вариант решения задания из учебника Атанасян, Бутузов 9 класс, Просвещение:
Пусть А и В — данные точки, k — данное положительное число, не равное 1. а) Докажите, что множество всех точек М, удовлетворяющих условию AM = kBM, есть окружность (окружность Аполлония). б) Докажите, что эта окружность пересекается с любой окружностью, проходящей через точки А и В, так, что их радиусы, проведённые в точку пересечения, взаимно перпендикулярны.
*Цитирирование задания со ссылкой на учебник производится исключительно в учебных целях для лучшего понимания разбора решения задания.
*размещая тексты в комментариях ниже, вы автоматически соглашаетесь с пользовательским соглашением