№1266 ГДЗ Атанасян 7-9 класс по геометрии (Геометрия)

Решение #1

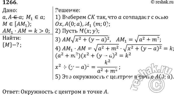
Изображение Даны прямая а и точка А, не лежащая на ней. Для каждой точки Мх прямой а на луче АМ1 взята такая точка М, что АМ1 x AM = k, где k — данное положительное число. Найдите...

Рассмотрим вариант решения задания из учебника Атанасян, Бутузов 9 класс, Просвещение:
Даны прямая а и точка А, не лежащая на ней. Для каждой точки Мх прямой а на луче АМ1 взята такая точка М, что АМ1 x AM = k, где k — данное положительное число. Найдите множество всех точек М.
*Цитирирование задания со ссылкой на учебник производится исключительно в учебных целях для лучшего понимания разбора решения задания.
*размещая тексты в комментариях ниже, вы автоматически соглашаетесь с пользовательским соглашением