Упр.938 ГДЗ Макарычев Миндюк 9 класс (Алгебра)
Решение #1
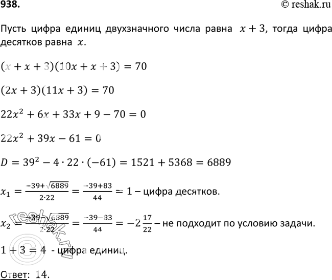
Решение #2

Рассмотрим вариант решения задания из учебника Макарычев, Миндюк, Нешков 9 класс, Просвещение:
938. Цифра десятков двузначного числа на 3 меньше цифры единиц, а произведение этого двузначного числа на сумму его цифр равно 70. Найдите это число.
*размещая тексты в комментариях ниже, вы автоматически соглашаетесь с пользовательским соглашением