Упр.345 ГДЗ Макарычев Миндюк 9 класс (Алгебра)
Решение #1
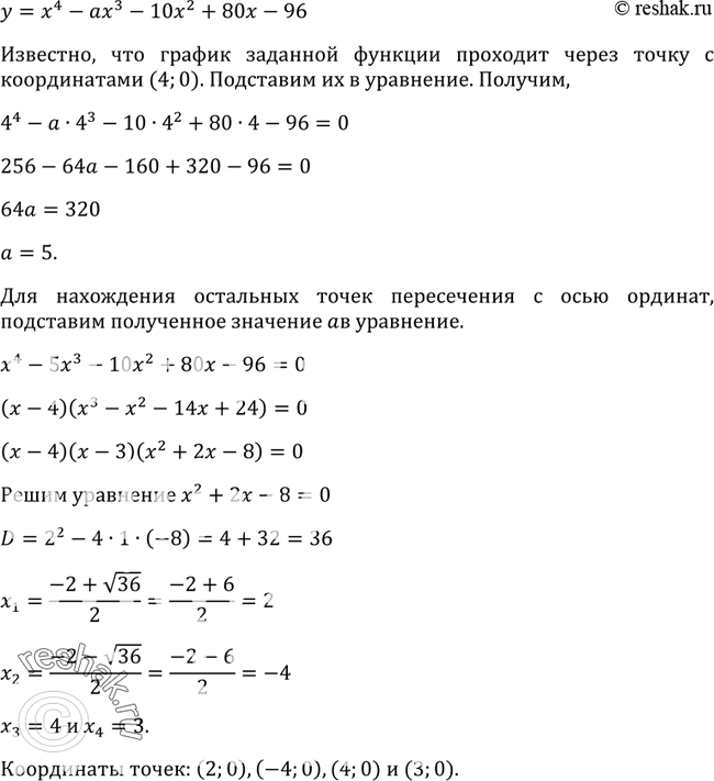
Решение #2

Рассмотрим вариант решения задания из учебника Макарычев, Миндюк, Нешков 9 класс, Просвещение:
345 Известно, что график функции у = х — ах - 10х2 + 80x - 96 пересекает ось х в точке (4; 0). Найдите а и координаты других точек пересечения графика функции с осью х.
*размещая тексты в комментариях ниже, вы автоматически соглашаетесь с пользовательским соглашением