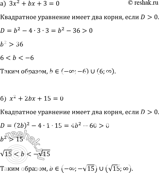
Упр.310 ГДЗ Макарычев Миндюк 9 класс (Алгебра)
Решение #1
Решение #2

Рассмотрим вариант решения задания из учебника Макарычев, Миндюк, Нешков 9 класс, Просвещение:
310. При каких значениях b уравнение имеет два корня: а) 3х2 + bх + 3 = 0; б) х2 + 2bх +15 = 0?
*размещая тексты в комментариях ниже, вы автоматически соглашаетесь с пользовательским соглашением