Упр.254 ГДЗ Макарычев Миндюк 9 класс (Алгебра)
Решение #1
Решение #2

Рассмотрим вариант решения задания из учебника Макарычев, Миндюк, Нешков 9 класс, Просвещение:
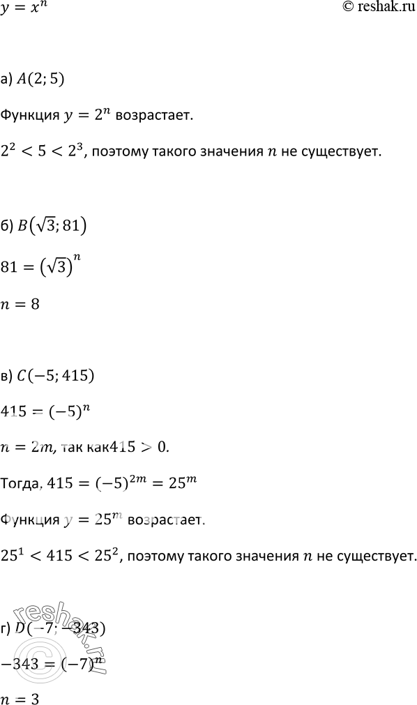
254. Существует ли такое натуральное значение n, при котором график функции у = хn проходит через точку:
а) А(2;5); б) B(корень 3; 81); в) С(-5; 415); г) (7; -343)?
*размещая тексты в комментариях ниже, вы автоматически соглашаетесь с пользовательским соглашением