Упр.625 ГДЗ Алимов 10-11 класс (Алгебра)
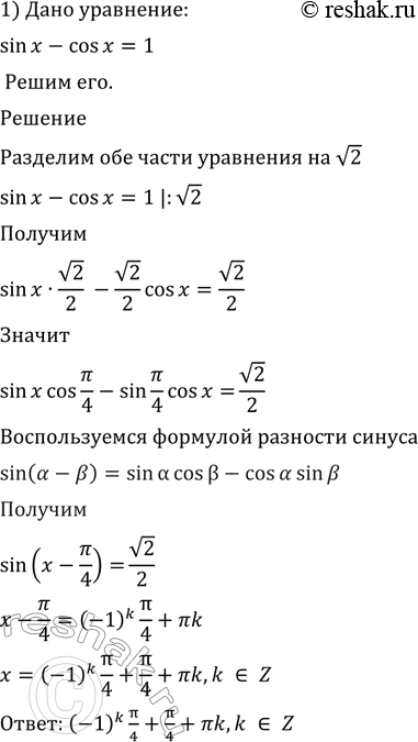
Решение #1
Решение #2

Рассмотрим вариант решения задания из учебника Алимов, Колягин, Ткачёва 10 класс, Просвещение:
625 1) sin x - cos x = 1;
2) sin x + cos x = 1;
3) корень 3 sinx + cosx = 2;
4) sin 3x + cos 3x = корень 2.
*размещая тексты в комментариях ниже, вы автоматически соглашаетесь с пользовательским соглашением