Упр.612 ГДЗ Алимов 10-11 класс (Алгебра)
Решение #1
Решение #2

Рассмотрим вариант решения задания из учебника Алимов, Колягин, Ткачёва 10 класс, Просвещение:
612. 1) (tgx-1)(tgx+ корень 3)=0;
2) (корень 3 tgx + 1)(tgx - корень 3)=0;
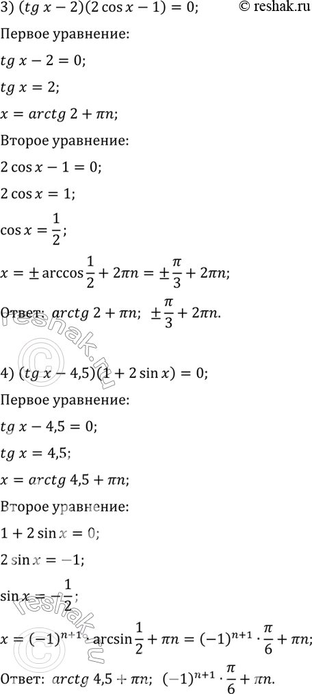
3) (tgx-2)(2cos-1)=0;
4) (tgx-4,5)(1+2sinx)=0;
5) (tgx+4)(tgx/2-1)=0;
6) (tgx/6+1)(tgx-1)=0.
*размещая тексты в комментариях ниже, вы автоматически соглашаетесь с пользовательским соглашением