Упр.466 ГДЗ Алимов 10-11 класс (Алгебра)
Решение #1
Решение #2

Рассмотрим вариант решения задания из учебника Алимов, Колягин, Ткачёва 10 класс, Просвещение:
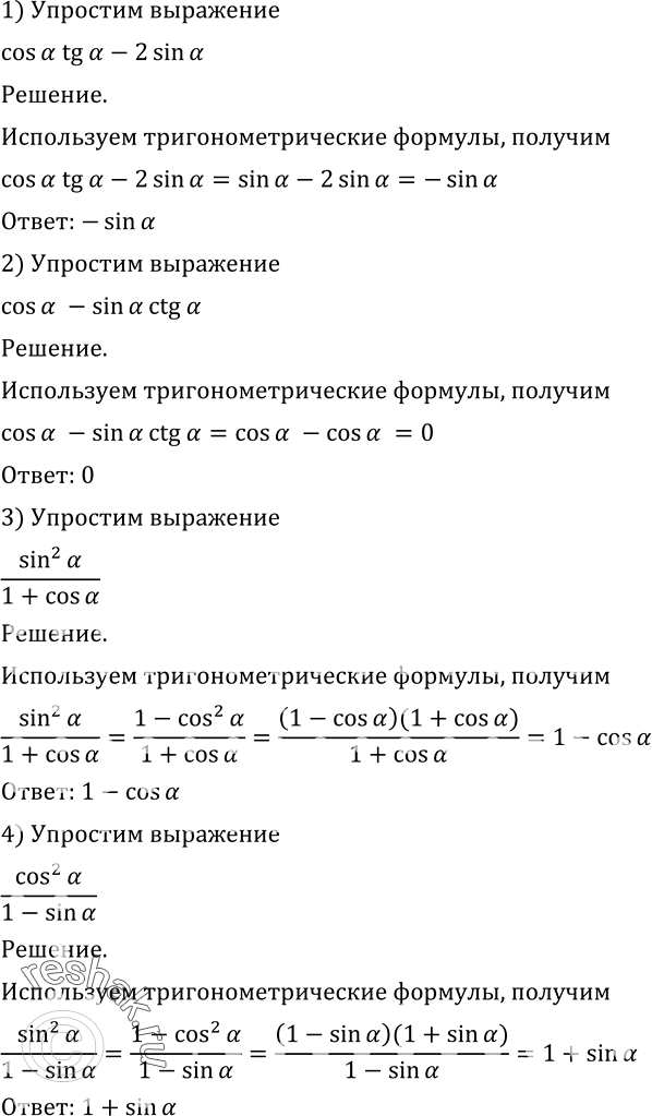
466 Упростить выражение:
1) cosa*tga-2sina;
2) cosa-sina*ctga;
3) sin2a/(1+cosa);
4) cos2a/(1-sina).
*размещая тексты в комментариях ниже, вы автоматически соглашаетесь с пользовательским соглашением