Упр.399 ГДЗ Алимов 10-11 класс (Алгебра)
Решение #1
Решение #2

Рассмотрим вариант решения задания из учебника Алимов, Колягин, Ткачёва 10 класс, Просвещение:
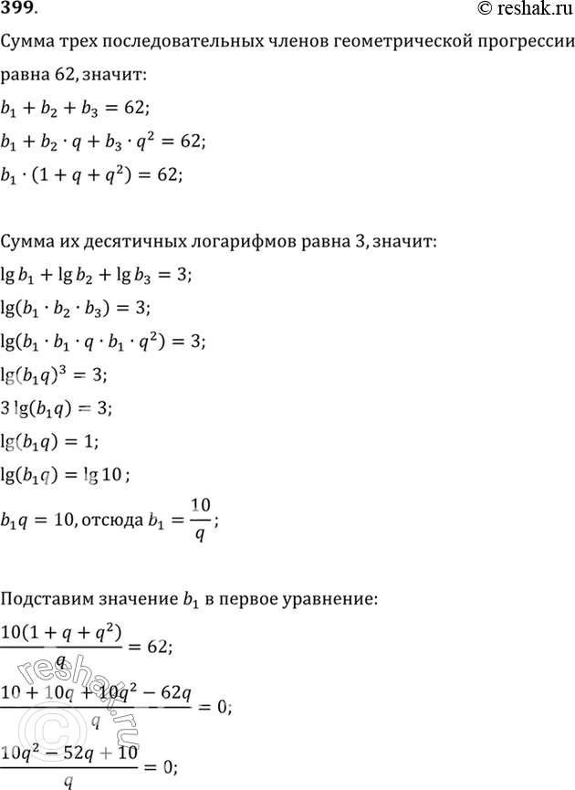
399 Найти три последовательных члена геометрической прогрессии, если их сумма равна 62, а сумма их десятичных логарифмов равна 3.
*размещая тексты в комментариях ниже, вы автоматически соглашаетесь с пользовательским соглашением