Упр.1593 ГДЗ Алимов 10-11 класс (Алгебра)
Решение #1
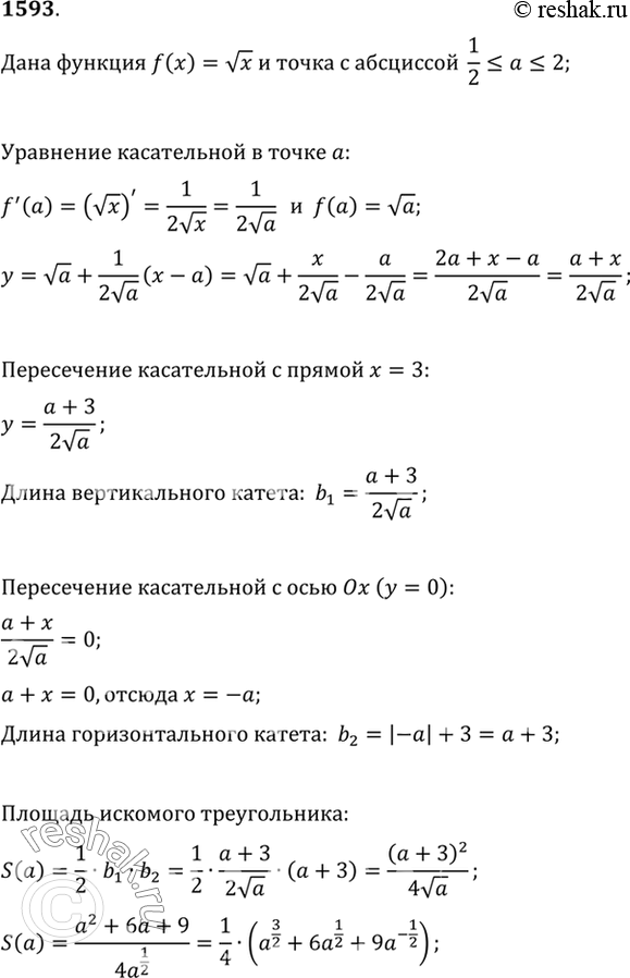
Решение #2

Рассмотрим вариант решения задания из учебника Алимов, Колягин, Ткачёва 11 класс, Просвещение:
1593 Через точку графика функции у = корень х с абсциссой а, где 1/2 <= < а <= 2, проведена касательная к этому графику. Найти значение а, при котором площадь треугольника, ограниченного этой касательной, осью Ох и прямой х = 3, будет наименьшей, и вычислить эту наименьшую площадь.
*размещая тексты в комментариях ниже, вы автоматически соглашаетесь с пользовательским соглашением