Упр.1172 ГДЗ Алимов 10-11 класс (Алгебра)
Решение #1
Решение #2

Рассмотрим вариант решения задания из учебника Алимов, Колягин, Ткачёва 11 класс, Просвещение:
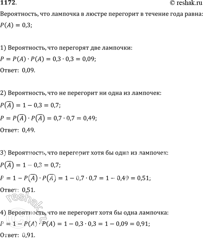
1172 Вероятность того, что лампочка в люстре перегорит в течение года, равна 0,3. Считая, что каждая из двух таких лампочек в люстре перегорает независимо от другой, найти вероятность события: 1) в течение года перегорят обе лампочки; 2) в течение года не перегорит ни одна из лампочек; 3) в течение года перегорит хотя бы одна лампочка; 4) в течение года не перегорит хотя бы одна лампочка.
*размещая тексты в комментариях ниже, вы автоматически соглашаетесь с пользовательским соглашением