Упр.1148 ГДЗ Алимов 10-11 класс (Алгебра)
Решение #1
Решение #2

Рассмотрим вариант решения задания из учебника Алимов, Колягин, Ткачёва 11 класс, Просвещение:
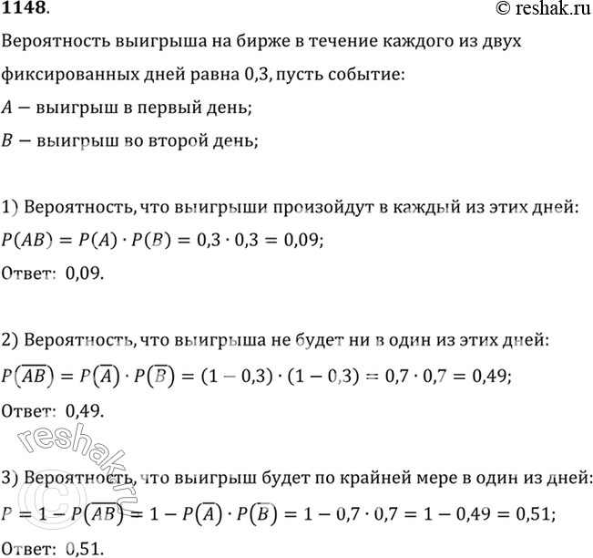
1148 Вероятность выигрыша на некоторой бирже в течение каждого из двух фиксированных дней равна 0,3. Найти вероятность того, что на этой бирже: 1) выигрыши произойдут в каждый из этих двух дней; 2) два этих дня не будет выигрышей; 3) выигрыши произойдут хотя бы в один из двух фиксированных дней.
*размещая тексты в комментариях ниже, вы автоматически соглашаетесь с пользовательским соглашением