№381 ГДЗ Атанасян 7-9 класс по геометрии (Геометрия)

Решение #1

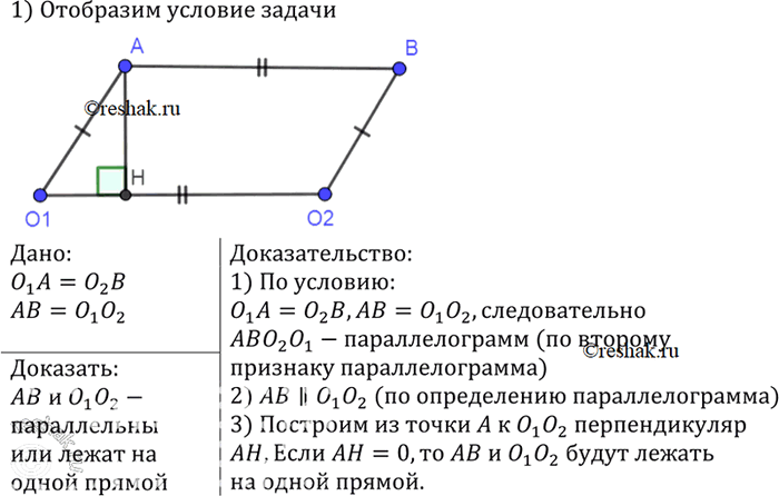
Изображение На рисунке 163 изображены два одинаковых колеса тепловоза. Радиусы O1А и О2В равны. Стержень АВ, длина которого равна расстоянию O1O2 между центрами колёс, передаёт...

Рассмотрим вариант решения задания из учебника Атанасян, Бутузов 8 класс, Просвещение:
На рисунке 163 изображены два одинаковых колеса тепловоза. Радиусы O1А и О2В равны. Стержень АВ, длина которого равна расстоянию O1O2 между центрами колёс, передаёт движение от одного колеса к другому. Докажите, что отрезки АВ и 0102 либо параллельны, либо лежат на одной прямой.
*Цитирирование задания со ссылкой на учебник производится исключительно в учебных целях для лучшего понимания разбора решения задания.
*размещая тексты в комментариях ниже, вы автоматически соглашаетесь с пользовательским соглашением