№369 ГДЗ Атанасян 7-9 класс по геометрии (Геометрия)

Решение #1

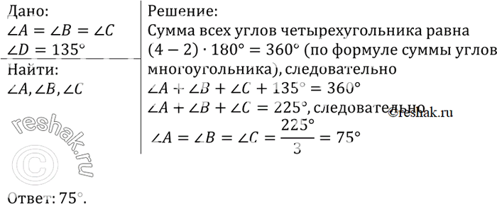
Изображение Найдите углы А, В и С выпуклого четырёхугольника ABCD, если угол A = угол B = угол C, a угол D =...

Рассмотрим вариант решения задания из учебника Атанасян, Бутузов 8 класс, Просвещение:
Найдите углы А, В и С выпуклого четырёхугольника ABCD, если угол A = угол B = угол C, a угол D = 135°.
*Цитирирование задания со ссылкой на учебник производится исключительно в учебных целях для лучшего понимания разбора решения задания.
*размещая тексты в комментариях ниже, вы автоматически соглашаетесь с пользовательским соглашением